≡
ADuC-M7020
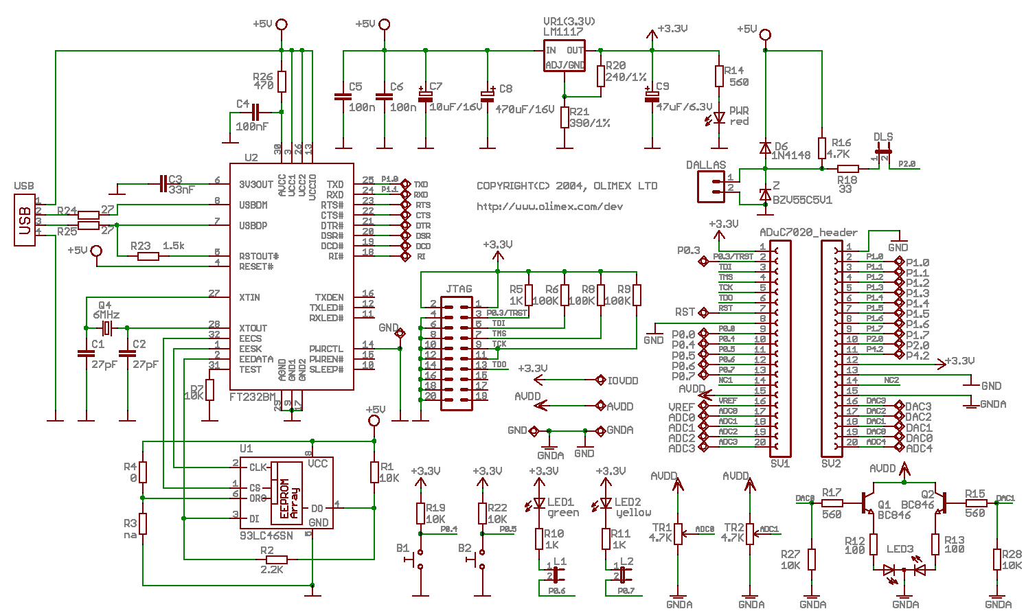
Development (motherboard) board for ADuC-H7020 header board
| Price | 19.95 EUR |
|---|---|
| 10 - 49 pcs | 17.96 EUR |
| 50 - 10000 pcs | 15.96 EUR |
ADuC-M7020 is a complementary board for ADuC-H7020 which allows ADuC7020's features to be explored better, without the need for additional soldering as this board provides a USB-RS232 converter for linking to a PC, two buttons, potentiometers, and status LEDs so you can play with ADuC-H7020 out of the box.
FEATURES
- DIL socket for ADuC-H7020 plug-in
- JTAG connector for in-circuit programming and debugging with ARM-JTAG
- Two buttons
- Two potentiometers connected to ADCs
- Bi-color LED connected to DACs
- Two status LEDs (yellow/green)
- Dallas i-button interface and connector
- USB-RS232 convertor and interface to ADuC7020, can be used for serial download
- PCB: FR-4, 1.5 mm (0,062"), green soldermask, white silkscreen component print
- Separate Analog and Digital prototype area
- Four mounting holes 3.3 mm (0.13")
DOCUMENTS
HARDWARE
SOFTWARE
- RS232 init demo code for EW-ARM
- buttons read demo code for EW-ARM
- ADC read DAC write demo code for EW-ARM

