≡
MSP430-P123M
MPS430F123 prototype board
| Price | 7.95 EUR |
|---|---|
| 10 - 49 pcs | 7.16 EUR |
| 50 - 10000 pcs | 6.36 EUR |
FEATURES
- MCU: MSP430F123 with 8K Bytes Program Flash, 256 Bytes data Flash, 256 Bytes RAM, hardware UART
- JTAG connector
- JTAG Power_In and Power_Out jumpers
- 32 768 Hz oscillator crystal
- TEST pin pull-down
- RST/NMI pin pull-up
- Power supply connector for battery +3V
- Power supply filtering capacitor
- Extension slot on every uC pin
- Grid 100 mils
- GND bus
- Vcc bus
- Four mounting holes
- PCB: FR-4, 1.5 mm (0,062"), green soldermask, white silkscreen component print
- Dimensions: 59x44 mm (2.3x1.7")
HARDWARE
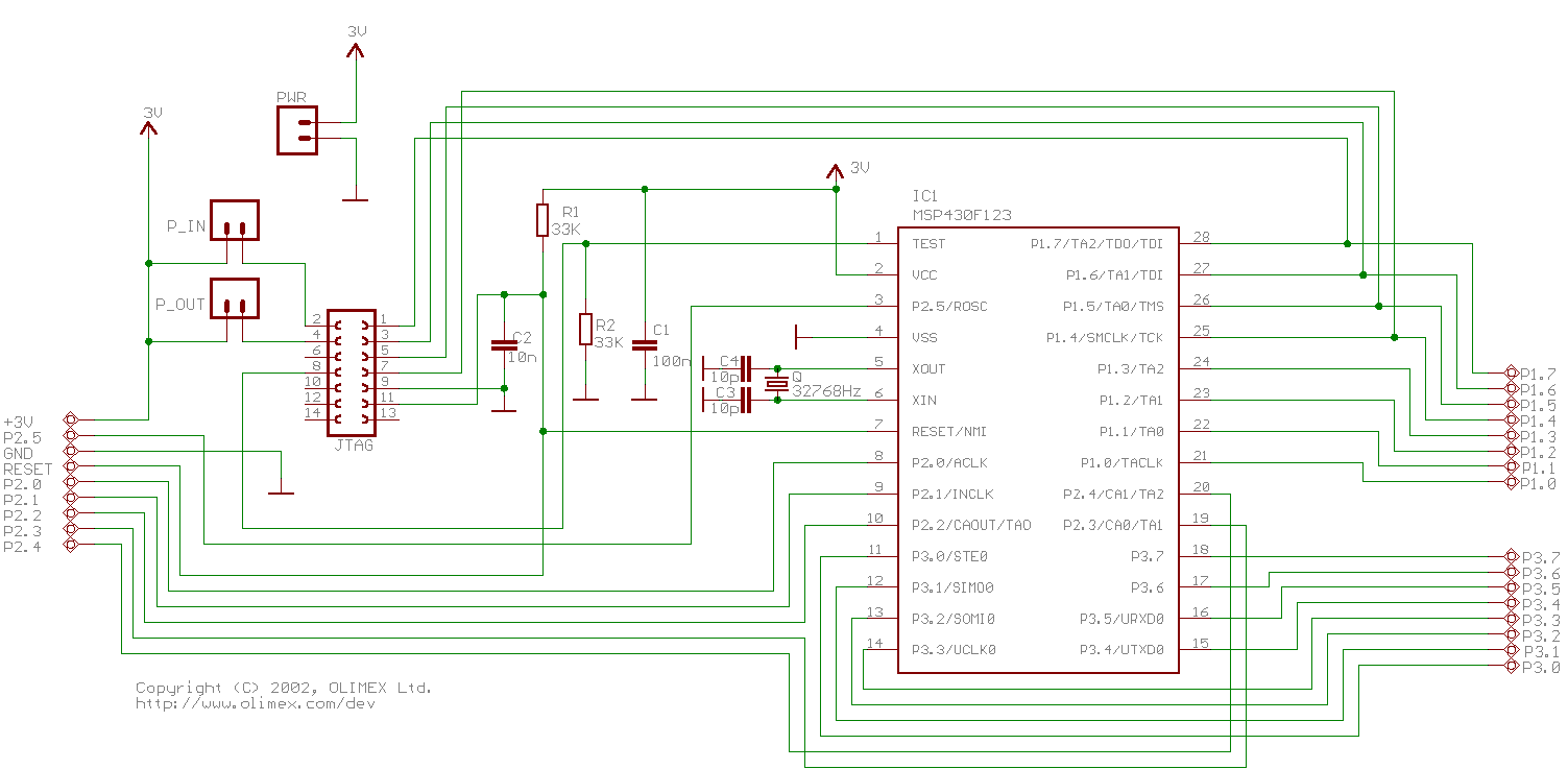
- MSP430-P123M Schematic
- MSP430 JTAG connector (TOP view)
SOFTWARE
- DCO calibration subroutine, useful when you need to know at what frequency MSP430 is running
- Real Time Clock subroutine - software implementation
- I2C EEPROM subroutines - 24xx eeprom subroutines
- Uart subroutine - software implementation of serial communication 9600,1,8,N

