≡
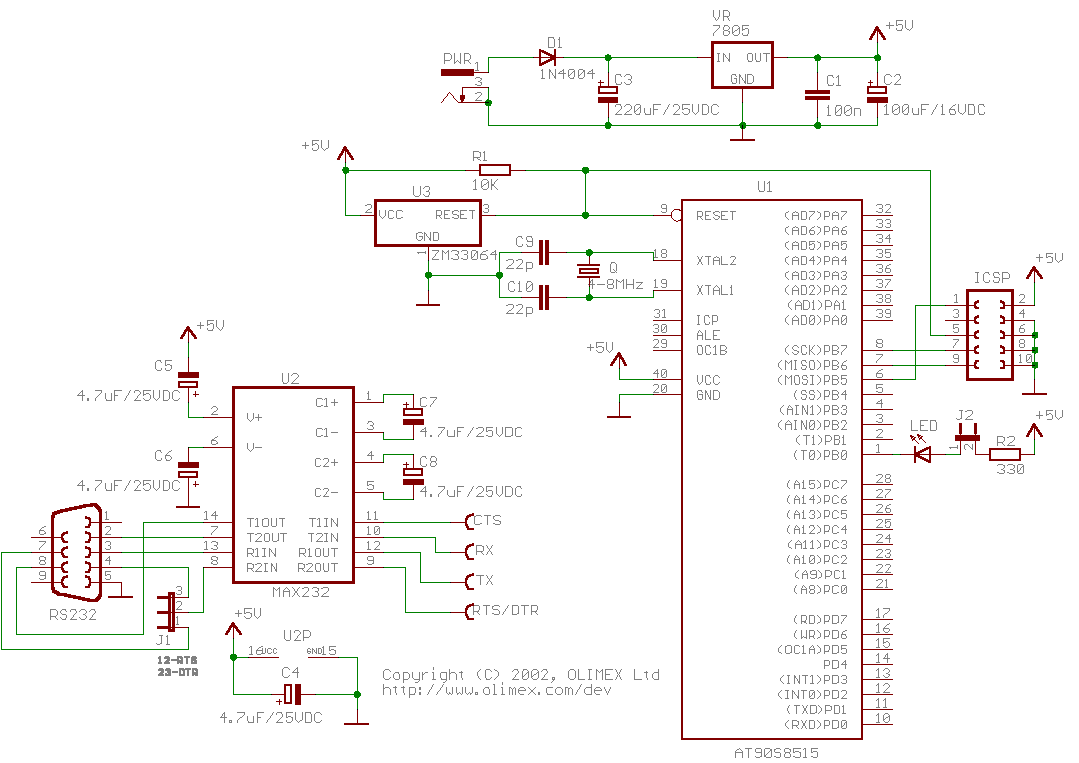
AVR-P40-8515-8MHz
AVR microcontroller prototype board with STKxxx compatible 10 pin ICSP
This item is OBSOLETE
FEATURES
- ICSP 5x2 pin connector for in-circuit programming with AVR-PG1 or AVR-PG2
- Voltage regulator +5V, 7805 and filtering capacitors
- Quartz crystal oscillator circuit 8Mhz
- Reset IC ZM33064
- Status LED connected to PB0 via removable jumper
- Power plug-in jack
- DIL40 microcontroller socket
- RS232 DB9 female connector
- RS232 MAX232 interface circuit with Tx, Rx, CTS, DTR/RTS signals
- Extension slot on every uC pin
- Grid 100 mils
- GND bus
- Vcc bus
- FR-4, 1.5 mm (0.062"), green soldermask, white silkscreen component print
- Four mounting holes 3.3 mm (0.13")
- Dimensions 100x80 mm (3.9x3.15")

