≡
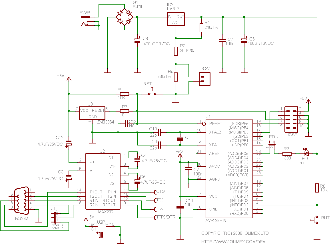
AVR-P28-8MHz
AVR microcontroller prototype board for 28 pin devices with STKxxx compatible 10 pin ICSP
| Price | 6.95 EUR |
|---|---|
| 10 - 49 pcs | 6.26 EUR |
| 50 - 10000 pcs | 5.56 EUR |
FEATURES
- STK200 compatible ICSP 5x2 pin connector for in-circuit programming with AVR-PG1 or AVR-PG2
- RS232 Tx, Rx interface with MAX232 IC on socket
- 8 MHz crystal on socket (user can replace with any value)
- Reset IC ZM33064
- Reset button
- General purpose push button
- Status LED connected to PC5 via removable jumper
- DIL28 microcontroller socket
- Power plug-in jack
- Selectable +3.3V / +5V power supply voltage regulator
- Extension pin headers for each uC pin
- Four mounting holes 3.3 mm (0.13")
- GND bus
- Vcc bus
- FR-4, 1.5 mm (0,062"), green soldermask, white silkscreen component print
- Dimensions 100x80 mm (3.9x3.15")

