Lime2 power troubles

Started by mbosschaert, May 04, 2023, 12:26:20 AM

Previous topic - Next topic

mbosschaert

For quite some time I'm struggling with problems with olinuxino-lime2 (RevL) boards. I have some 10 servers running some of which function as home-automation server with no further periferals connected, some have some USB devices (wifi/network dongles) and some function as fileserver with 2.5" HD's connected to sata and power. All devices are powered by MeanWell stabilized power supplies and backuppower via the LiPo (6000MAh).

The problem I have is that most of the boards to which the HD's are connected randomly just stop. Network connection is interrupted and the only thing I can do to restart the devices is to disconnect and reconnect all power supplies. Also syslog just stops, no warnings or errors. As some of the servers are used as backupserver (BackupPC), this behaviour is extremely undesirable.

All systems run up to date server version of Debian bullseye based on the Olimex image. Debian is installed on new SD-cards (some of them from Olimex). Our mains power is quite stable with very little fluctuations and no outages for years now.

Over time I've been trying different options to stabilize the systems but without succes. What I tried is:
- minute-by-minute logging of current/voltage (no relation between low voltage and system-halts)
- use 10A Meanwell power supply
- add earthing to power supply
- move server to different location with low electomagnetic radiation
- increase voltage to 5.3v
- daily rebooting
- replaced board with newly purchased boards at Olimex

Olimex support actually only suggests that the main problem probably is the power supply, but as Olimex does offer the lime2 board+HD as NAS, without any mentioning of special requirements the it is suggested that a stabilized power supply of 5V3A should be sufficient.

I'm getting somewhat desperate and at the point of giving up.

Are there other users who experience random system halts with this configuration without any prodromal signals in the logs? What other options could I try to solve this problem.

 

Ravor

#1
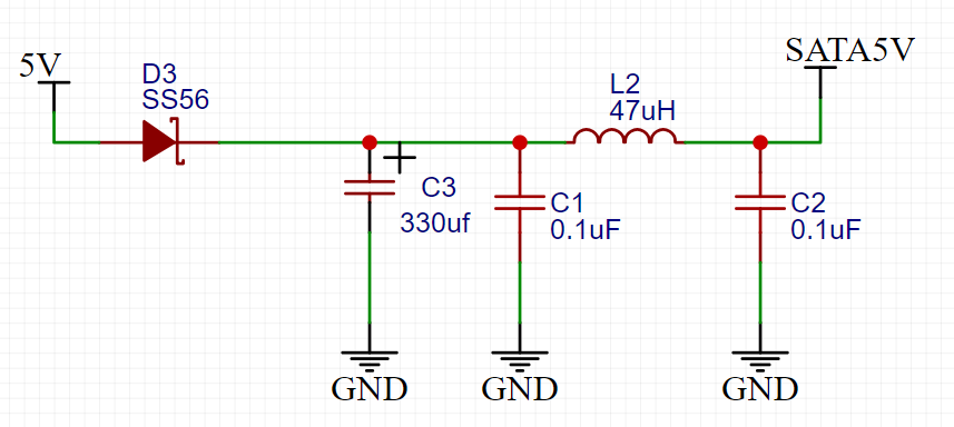
Sounds like you have a lot of noise from your hard drive.
Divide + HDD power, from LIME2, through Schottky-Diode, add a 330uF 16V capacitor, a 47uH inductor, 2 x 0.1uF ceramic capacitors.


mbosschaert

Thx @Ravor, for your suggestion.
For my understanding, I assume the 5V-in should be connected to the main power jack of the board and power the HD from there,  or can it also be placed after the SATA-power plug?

Also if it is connected to the main power jack of the board, I assume the lipo will be useless for the HD (although of course the provided power of the lipo will not be sufficient to maintain power for the HD when fully active).

Ravor

If you don't care about being able to hardware enable or disable your hard drive, you can use 5v directly from the power supply.

Otherwise, the above circuit must be connected via the 5V_SATA_PWR connector.

Use a power supply that can provide 3-5A on the 5V line.

Olimex consumes about 0.5A, HDD 2.5 from 1 to 1.5 A, there is always a power reserve. This will protect your Olimex and your HDD.

mbosschaert

Great, thanks. I'll give it a try. Will report back the results.
@Olimex, would it be an idea to provide this as an extension, it may be useful to others as well...

mbosschaert

Quote from: Ravor on May 04, 2023, 06:48:31 AMSounds like you have a lot of noise from your hard drive.
Divide + HDD power, from LIME2, through Schottky-Diode, add a 330uF 16V capacitor, a 47uH inductor, 2 x 0.1uF ceramic capacitors.


@Ravor,
I finally got the parts and tested the setup, but it does not seem to work. I guess I've not ordered the right components. After connecting power to the main jack of the board, it does boot, but the disk just makes some clicking noise but does not start spinning.
Especially i've doubt about the diode and about the inductor. This is what I have:
Over both the diode and the inductor I measure small a voltage drop of some mV's, resulting in about 5.14mv at the power socket of the HD.
Could you give advise on the parts I should use? Are the types and specs OK?

mbosschaert

Is there anyone who could help me solve this problem? Still I have random crashes of several of my Olinuxino-lime2 servers (only if HD is connected).

What especially puzzles me is that Olimex seems to be succesful in selling a complete  lime2 fileserver setup, whereas I'm not able to create this up with exactly the same components (15-30W stabilized power supply, Lime2 rev L, and various types of 2.5" HD's in various environments).

All help much appreciated.

Ravor

Quote from: mbosschaert on May 28, 2023, 10:13:36 AMIs there anyone who could help me solve this problem? Still I have random crashes of several of my Olinuxino-lime2 servers (only if HD is connected).

What especially puzzles me is that Olimex seems to be succesful in selling a complete  lime2 fileserver setup, whereas I'm not able to create this up with exactly the same components (15-30W stabilized power supply, Lime2 rev L, and various types of 2.5" HD's in various environments).

All help much appreciated.

Good afternoon . In the next couple of weeks I will try to repeat again and solve your problem. Please provide the connection diagram of your board and hard disk at the moment.

Could you provide a eeprom memory dump of your Olimex board? My boards have a problem with the configuration, and through the console it does not change.

Ravor

Does it look like your problem?

mbosschaert

Not sure if my problem is the same. I've monitored the current and voltage for some time but have not seen any serious drops in conjuction with disk activity.

The layout of my system is fairly straight forward: https://drive.google.com/file/d/1HAUdN9ecB0FKxFSdaia3CFdgLhBci1HO/view?usp=sharing

Unfortunately I could not read out the EEPROM. Tried with the instruction given here https://github.com/OLIMEX/OLINUXINO/blob/master/SOFTWARE/A20/A20-eeprom-contents/Python_read/README.txt but the script generated an errno 16 (device or resource busy).

LubOlimex

> Unfortunately I could not read out the EEPROM. Tried with the instruction given here https://github.com/OLIMEX/OLINUXINO/blob/master/SOFTWARE/A20/A20-eeprom-contents/Python_read/README.txt but the script generated an errno 16 (device or resource busy).

This happens here too. Don't know when exactly things broke. Wondering if some other software is using I2C #1...
Technical support and documentation manager at Olimex

mbosschaert

Here no special software installed, just the minimal olimex-debian image (currently debian 11.6). No idea what is using i2c...

LubOlimex

#12
I mean I tested it without anything attached and same Linux image and it behaves like that here too.

And I remember it used to work in the past.

Edit: For the moment ignore the EEPROM read tool, until we figure why it doesn't work. Or try to fix it first.
Technical support and documentation manager at Olimex

Ravor

Quote from: LubOlimex on May 29, 2023, 03:13:20 PMI mean I tested it without anything attached and same Linux image and it behaves like that here too.

And I remember it used to work in the past.

I'll post a memory dump later. I received a damaged lime board, but the configurator worked successfully on it. It remains only to understand the algorithm for creating a checksum.